花卉温度多少合适
花卉对温度的要求因种类和原产地不同而有所差异,但总体可分为以下三类:
一、温度三基点
最低温度 :花卉开始生长的临界值,低于此温度停止生长。例如:
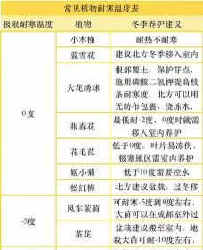
耐寒花卉(如迎春、梅花)可耐0℃以下
半耐寒花卉(如菊花、万年青)需防寒越冬
不耐寒花卉(如绿萝、蝴蝶兰)需温室保护
最适温度 :生长最旺盛的区间,多数花卉适应15~25℃。例如:
原产热带的花卉(如茉莉、三角梅)需18~32℃
原产温带的花卉(如月季、雏菊)适应15~25℃
最高温度 :耐受极限,超过后可能灼伤或死亡。例如:
耐寒花卉最高耐受20~25℃
部分热带花卉最高可达35℃
二、分类依据
原产地气候 :热带花卉(如散尾葵、大花蕙兰)需高温环境;温带花卉(如牡丹、紫薇)适应中等温度;寒带花卉(如北极柳)耐低温
生长阶段 :开花期对温度要求更高,如蝴蝶兰需18~25℃才能形成佛焰苞
三、养护建议
室内 :保持15~25℃,避免极端温差,冬季需增温防寒
室外 :根据花卉类型选择露地或温室,耐寒花卉可露地,不耐寒花卉需保护
特殊品种 :如天鹅绒竹芋冬季需13℃以上,厚叶文心兰需12℃以上
总结 :养护时需结合花卉原产地和生长阶段调整温度,优先参考权威资料(如花百科)中的具体要求。
花卉对温度的要求因种类和原产地不同而有所差异,但总体可分为以下三类:
一、温度三基点
最低温度 :花卉开始生长的临界值,低于此温度停止生长。例如:
耐寒花卉(如迎春、梅花)可耐0℃以下
半耐寒花卉(如菊花、万年青)需防寒越冬
不耐寒花卉(如绿萝、蝴蝶兰)需温室保护
最适温度 :生长最旺盛的区间,多数花卉适应15~25℃。例如:
原产热带的花卉(如茉莉、三角梅)需18~32℃
原产温带的花卉(如月季、雏菊)适应15~25℃
最高温度 :耐受极限,超过后可能灼伤或死亡。例如:
耐寒花卉最高耐受20~25℃
部分热带花卉最高可达35℃
二、分类依据
原产地气候 :热带花卉(如散尾葵、大花蕙兰)需高温环境;温带花卉(如牡丹、紫薇)适应中等温度;寒带花卉(如北极柳)耐低温
生长阶段 :开花期对温度要求更高,如蝴蝶兰需18~25℃才能形成佛焰苞
三、养护建议
室内 :保持15~25℃,避免极端温差,冬季需增温防寒
室外 :根据花卉类型选择露地或温室,耐寒花卉可露地,不耐寒花卉需保护
特殊品种 :如天鹅绒竹芋冬季需13℃以上,厚叶文心兰需12℃以上
总结 :养护时需结合花卉原产地和生长阶段调整温度,优先参考权威资料(如花百科)中的具体要求。
秋天适合种植什么花
秋天适合种植的花卉种类丰富,结合气候特点和养护需求,推荐以下五类:菊花秋季“当家花”,花期长(9月底至霜降),花色多样,适应性强。需选择肥沃疏松土壤,保持湿润但避免积水,花后及时修剪残花促进复花。桂花9-10月盛开,香气浓郁,喜温暖湿润环境
· 2025-10-17
兰花为什么不开花
兰花不开花是因为光照不当、施肥不当、产生了病虫害。解决方法:将兰花放置在在有充足光照的地方,促使植株能充分进行光合作用,有利于植株开花。兰花开花前期需要施肥一次,保持土壤中有充足的养分,促使植株开花旺盛。将产生病虫害的枝叶修剪掉,喷洒消毒溶
· 2025-10-17
再力花适合北方种植吗
再力花可以在北方种植,但需在早春时节播种,因为再力花喜欢温暖湿润的生长环境,3~4月份气候回暖,此时播种能让再力花顺利发芽。再力花喜温暖水湿、阳光充足的环境,不耐寒冷和干旱,耐半阴,在微碱性的土壤中生长良好,在北方种植后,秋季气候凉爽即可移
· 2025-10-17
蜘蛛兰和朱顶红的区别
1、颜色不同:蜘蛛兰是白色的;朱顶红有红色、粉红色、黄白色。2、花型不同:蜘蛛兰开花呈蜘蛛状;朱顶红开花呈漏斗状。3、叶片不同:蜘蛛兰的叶片呈倒披针形;朱顶红的叶片呈带状。4、花属不同:蜘蛛兰是水鬼蕉属;朱顶红是朱顶红属。朱顶红(学名:Hi
· 2025-10-17
李树是什么树
李树是一种常见的果树,是蔷薇科李亚科灌木或乔木植物,李树种类繁多,常见的杏仁、红李、樱桃李都是李属植物。李树的高度在8米左右,花朵单生,颜色为白色,果实多为扁秋状,成熟后为黄色、红色或者紫色。李树适宜栽种在建筑物前或园路旁或草坪角隅处。李树
· 2025-10-17
旱伞草是水生植物吗
旱伞草不是水生植物,它是莎草属多年生的草本植物,一般会生长在森林、草原,或者河流边缘的沼泽中,植株的根茎较粗,植株可高达150cm,叶片呈伞状,耐旱,所以被称为旱伞草。旱伞草常依水而生,植株茂密叶形奇特,可作为室内良好的观叶植物。旱伞草又叫
· 2025-10-17
四叶草的花语和寓意
四叶草的花语是:幸福、希望、爱情、信心,可将其送给朋友,给朋友带来好运,也可送给喜欢的女生,用来表达心意;四叶草的寓意是:吉祥、幸运、健康,可将其送给家中老人,祝愿老人福寿安康。四叶草在爱尔兰传统婚礼上,新娘的捧花以及新郎的胸花都有它,因为
· 2025-10-17
凤梨是什么
凤梨是一种水果,凤梨科凤梨属植物,别名菠萝、菠萝皮、草菠萝、地菠萝。凤梨原产于美洲热带地区巴西,喜欢温暖的环境。凤梨的适宜生长温度为25℃左右。凤梨喜光照,充足的光照有利于植株进行光合作用,促进植株的生长发育。凤梨生长期需要大量水分,促进果
· 2025-10-17
金鱼吊兰施什么肥
金鱼吊兰的施肥需根据其生长阶段和季节进行调整,以下是具体的施肥建议:肥料类型:每1-2周施一次稀释的有机薄肥液(如腐熟的饼肥水或通用液肥),以氮磷钾均衡的复合肥为主(如20:20:20比例的水溶性肥)。目的:促进枝叶生长,保持植株健壮。肥料
· 2025-10-17
夹竹桃科植物都有毒吗
夹竹桃科植物一般都有毒,但双喜藤没有毒。有些夹竹桃科植物含有胶乳,如花皮胶藤、杜仲藤、鹿角藤为一种野生橡胶植物,可提制一般日用橡胶制品。还有优良的纤维植物,如罗布麻和白麻,其茎皮纤维坚韧,是纺织、造纸及国防工业重要原料。双喜藤学名叫做飘香藤
· 2025-10-17


